
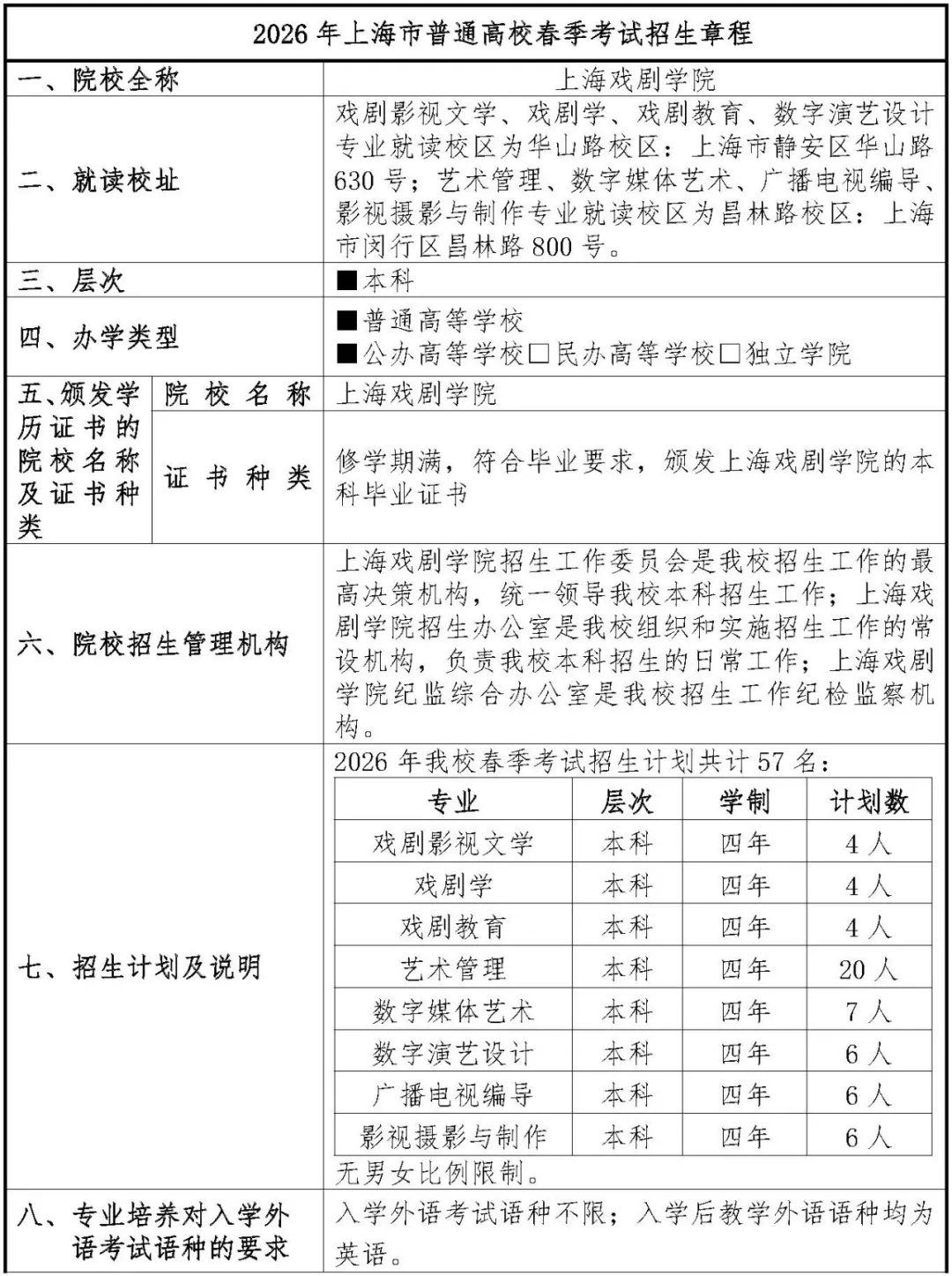
2026上戏、上应大春考招生简章!
发布时间:2025-12-24 09:35 来源:上海达芬奇画室上海戏剧学院、上海应用技术大学的招生简章已经发布,想考上戏、上应大的同学,要把握住这次春考的机会了!
数字媒体艺术:计划招7人
注意:春考计划是单列的,不占据秋考名额,而且仅针对上海学生招生。
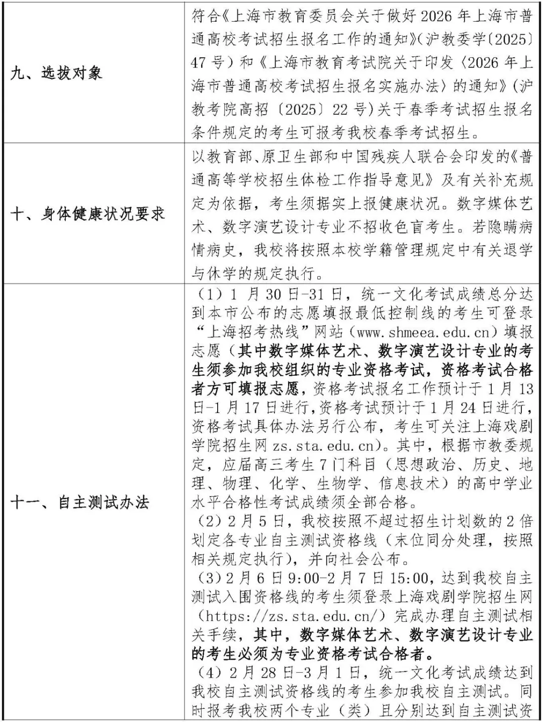
① 参加文化测试
(1月3~5日,统一考试)
② 参加专业资格考试
(预计1月13~17日开启报名,1月24日考试)
③ 填报志愿
(1月30日~31日开启填报)
④ 参加自主测试
(文化成绩过线,专业资格考合格,2月28日~3月1日自主测试)
⑤ 成功录取
(3月9日-3月13日)
● 资格考试:具体办法另行公布(2025为素描)
● 自主测试:命题创作(根据考试题目进行绘画创作)+综合面试(视听艺术分析、综合知识测试)
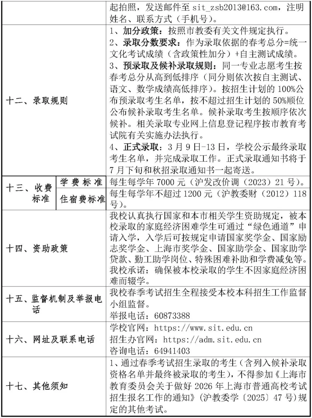
● 分数要求:作为录取依据的春考总分(满分600分)= 统一文化考试成绩(满分450分)+ 自主测试成绩(满分150分)
● 学费标准:每生每学年13000元
● 住宿标准:每生每学年1200元
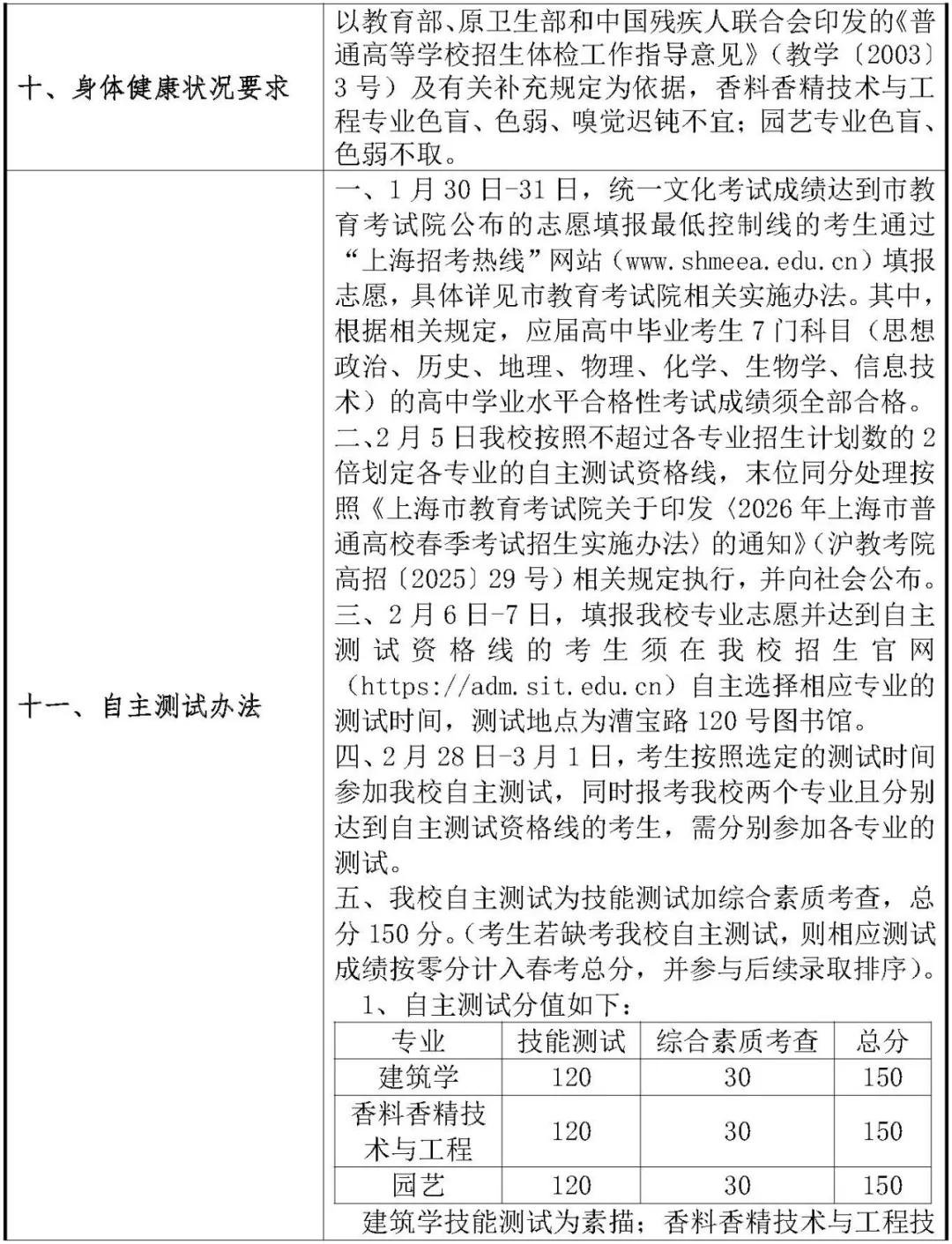
● 建筑学:计划招24人
注意:建筑学现学制为5年,2026新生开始申请改为4年,最终专业学制以教育部批复为准。
① 参加文化测试
(1月3~5日,统一考试)
② 填报志愿
(1月30日~31日开启填报)
③ 参加自主测试
(2月6日~7日自主选择专业测试时间,2月28日~3月1日自主测试)
④ 成功录取
(3月9日-3月13日)
● 自主测试:技能测试 + 综合素质考察
技能测试时间120分钟,内容为素描:
① 构图合理,透视及比例准确;
② 结构严谨,黑白灰关系及明暗层次分明;
③ 物体塑造深入,空间分明,并有细节刻画;
④ 素描关系完整,画面富有艺术表现力。
综合素质时间10分钟,主要考察内容:
① 专业学习潜质;
② 逻辑思维能力;
③ 沟通理解能力
● 分数要求:作为录取依据的春考总分(满分600分)= 统一文化考试成绩(满分450分)+ 自主测试成绩(满分150分)
● 学费标准:每生每学年7000元
● 住宿标准:每生每学年不超过1200元
以下为招生简章原文件,有需要的可以看一下~











如果大家对美术类院校还有更多想了解的,可以扫码添加艺考大师兄领取《美术艺考小白必备基础10问》(微信在下面)

添加艺考大师兄领取